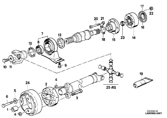
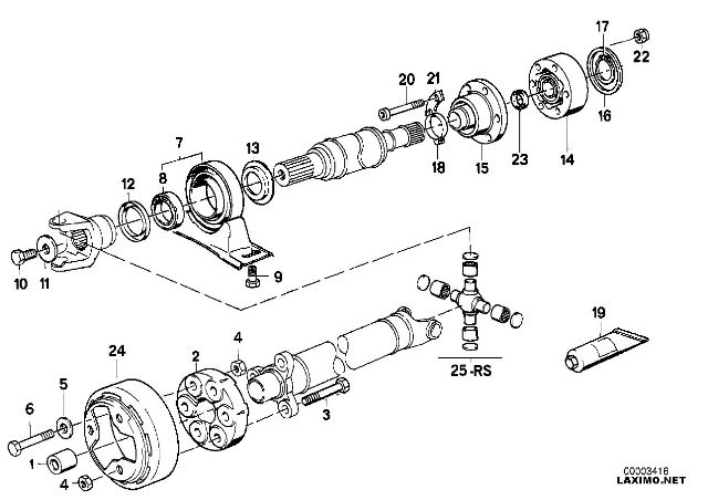
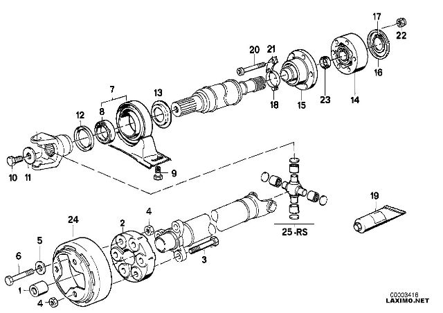
Всем привет!Можете подсказать детальна фото под №14 ШРУС кардана на всех Е28 одинаковая или нет?И эластичная муфта кардана тоже одинаковые или разные?И ещё вопросик из-за чего может быть вибрация авто?За выше перечисленных деталей может?Балансировка и подшипники колес в норме а вибрация от 60 до 80 просто жуть потом проходит,но тут разогнался до 150 и аж в ручке КПП завибрировало?
Вложения
Новый.jpg
Новый.jpg (47.02 КБ) Просмотров: 342
Новый.jpg
Новый.jpg (47.02 КБ) Просмотров: 342
синяя акула